Instance Verification Kit (IVK)
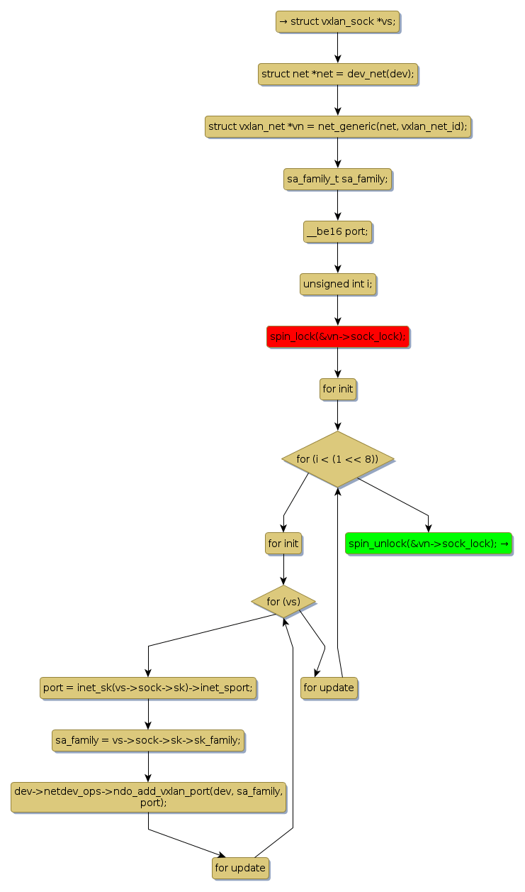
spin lock @ [53519+26+/linux-3.19-rc1/drivers/net/vxlan.c]
Instance Signature: sock_lock
|
The Matching Pair Graph:
|
|
Function Name
|
Control Flow Graph (CFG)
|
Events Flow Graph (EFG)
|
Source Correspondence
|
|
vxlan_get_rx_port
|
|
|
[53305+17+/linux-3.19-rc1/drivers/net/vxlan.c]
|